

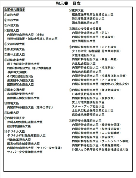
いやあ高市さん、働いてはりますねえ。これにはビックリでした。高市内閣の、全閣僚への指示書が公開されました。日経が全文掲載していました。PDFは二階堂ドットコムさんがアップしてはりました。目次の画像だけアップしておきましょう。

ひえーー。いやあ、こんなことをする人はホンマに初めてですね。嬉しくなって私はXポストしました。
高市さんが、
働いて働いて働いて作った指示書👏
おい、閣僚ども、
働け❗️働け❗️働け‼️

あ、「働いて」は5回でしたっけ?(笑)。記者会見では、解散なんかしてるヒマはないと言うてはりましたが、高橋洋一さんの見立てでは、解散は年末もしくは来年4、5月かな、とのことでした(1377回 高市総理は解散総選挙をいつ打つか?大予測)。
もう公明党に気い遣わんでええようになったから、めっちゃやりやすいですね。いよいよですね。マスゴミは発狂状態です。日テレがやらかしていました。

すぐにバレるウソをつくって、日本人とちゃうやろ、日テレ!と言うておきましょう。そして西村幸佑さんはNHKを取り上げてはりました。
10月22日、NHKニュース7が、超偏向・歪曲報道!
昨日就任式を挙げた高市内閣の特集で、意図的に受け手に不安感や否定的イメ―ジを与える手口で高市早苗総理と高市内閣を攻撃した。映像を水平でなく角度をつけて訴求するのもプロパガンダ手法の一つだ。

このXポストは何と今で584万インプレッション(表示)。もう日本国民はダマされへんで。クズですね、NHK。まだまだ始まったばかり。滅びゆくオールドメディアを、しっかり監視して行きましょう。
人気ブログランキング
↑ マスゴミの攻撃はまだまだ続く、と思う人はポチッとお願いします。
↓ ※LINE版【ナニワの激オコおばちゃん】始めました(オープンチャット)。




コメント
NHKは何年も前に麻生さんだったか国会で NHKに何人外国人はいますかの質問にNHK側があやふやで誤魔化していたように思います
最低1500人以上はいますからね
NHKは公営でも国営でもないです
スクランブル放送を高市さんが言い出さないかNHKにとっては恐怖なのでは?
「ヒポクラテスの盲点」の映画はいつまでなんでしょうか?
mRNAワクチンは普通のワクチンではなく遺伝子組み換えワクチン
私の友人は今年7月始めに亡くなった
ワクチンを何度も打って
打つのは危険だと忠告はしていたのに
やっぱり打つのはあかんかったねて最後の電話で言ってたけど
急にステージ4の癌になるとは…
タッカーカールソン
ビットコインを作ったのはCIA
トランプ
ビットコインでアメリカを強くする
てこと?
維新旧姓を戸籍に記載て
戸籍触るのはあかんやろ
段々正体現してくるかな
ハナちゃん
朝から?頑張ってますね。
NHKの返答は「無し」でしたね、と言う事は外国人採用を認めたって事で。
確か幹部に韓国人の名前が出てました、4人だったかな?
それ以上いると思います、。貶める奴らの殆どは中韓人でしょうから。
今回の総務省は確かリン?大丈夫かな?と思ったんですが、高市さんがどうするか?
絶対にNHK問題を取り上げて欲しいです、絶対にね!!
お友達お気の毒でしたね、私も何人かに助言はしたのですが打ちたい人は何を言っても聞く耳を持ってくれませんでした・・今はその人がどうなってるのか判らないけど。
今後の為にもし誰かが感染したらとイベルメクチンを買いました。
維新はその通り正体を現しますよ、今は大阪でしか判らない面があるけど絶対にね。